16 Yaşından Küçük Kızlarda Polikistik Over Sendromu

  • Ana Sayfa
  • 16 Yaşından Küçük Kızlarda Polikistik Over Sendromu

Ergenlik döneminin doğal, fizyolojik belirtileri polikistik over sendromu ile benzerlik göstermektedir. Bu benzerlik nedeniyle bu her iki durum birbirine karıştırılmaktadır.

Ergenlik döneminde polikistik over sendromu teşhisi konulan yaklaşık her 5 kızdan 4 ünde aslında polikistik over sendromu olmadığı zaman içinde anlaşılmaktadır.

1- Ergenlik (Adolesan) döneminde henüz beyin, yumurtalık ve rahim arasındaki ilişki tam olarak gelişmediği için polikistik over sendromu’nda olduğu gibi yumurta gelişimi ve yumurtlama olmamaktadır.

2- Ergenlik döneminde bulunan kızlarda doğal (fizyolojik) olarak görülen insülin direnci polikistik over sendromu’nda görülen hastalıkla ilişkili insülin direncinden farklıdır(1).

3- Ergenlik döneminde ultrasonda yumurtalıklar kistik (multikistik) görünümdedir. Ultrasonda multikistik over (yumurtalık) görünümü polikistik over (yumurtalık) görünümüne çok benzemektedir(2). Bu benzerliğin karıştırılmaması gerekmektedir.

4- Ergenlik döneminde bulunan kızların bir kısmında her ay bir kere düzenli adet görülmesine rağmen bu adet kanamalarında polikistik over sendromu olan kadınların bir kısmında görüldüğü gibi çoğunlukla yumurtlama olmamaktadır(3).

Yukarıda anlatılan benzerliklerden dolayı ergenlik döneminin doğal (fizyolojik) özellikleri bazen polikistik over sendromu ile karıştırılmaktadır. Bu karışıklık çok erken yaşlarda bulunan kızlarda doğum kontrol hapı gibi ilaçların gereksiz yere polikistik over sendromu’nu tedavi amacıyla kullanılmasına neden olmaktadır.

Burada iki yanlış bir arada bulunmaktadır; hem teşhis yanlış hem de kullanılan ilaç yanlış!

Halbuki 16 yaşından küçük kızlarda polikistik over sendromu’nda yaklaşım aşağıda anlatıldığı şekilde olmalıdır;  

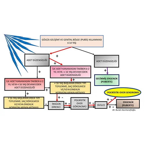
Bir genç kızda ergenlik döneminde sırasıyla göğüs gelişimi, genital bölge kıllanması ve ilk adet kanaması olmaktadır.

1-Göğüs gelişimi başlamış, genital bölge kıllanması var, ama ilk adet kanaması henüz olmamış bir kızda tüylenme artışı, erkek tipi saç dökülmesi, kilo fazlalığı ve şişmanlık yok ise ilk adet kanaması için 16 yaşına kadar beklenilmelidir.

2-Göğüs gelişimi başlamış, genital bölge kıllanması var, ama ilk adet kanaması henüz olmamış bir kızda erkek tipi tüylenme artışı, saç dökülmesi, şişmanlık-kilo fazlalığı var ise polikistik over sendromu açısından adet düzensizliğinin 16 yaşından önce araştırılması gerekir. Polikistik over sendromu’na bağlı olarak adet kanamasının gecikmesi veya adet olamama şikayeti olan 16 yaşından küçük kızlarda Anti-Mullerian Hormon (AMH) miktarı fazla bulunmaktadır (4).

3-Eğer kız 14 yaşına gelmiş ve ilk adet kanaması olmamış ise ve aynı zamanda göğüs gelişimi ve genital bölge kıllanması da yok ise bu durumda 16 yaşını beklemeden gecikmiş ergenlik bakımından sorunun kaynağının özellikle genetik (doğuştan) nedenlerin araştırılması gerekir.

16 yaşından küçük kızların hiçbirinde polikistik over sendromu tedavisi olarak doğum kontrol hapı kullanılması doğru değildir!

Ergenlik döneminin doğal, fizyolojik belirtileri ile polikistik over sendromu ayrımının nasıl yapılacağını sizlerle paylaşacağım;

1-Ergenlik döneminde henüz beyin ve yumurtalık arasındaki iletişim sistemi tam olarak olgunlaşmadığı için yumurtlama olmamaktadır. Bu nedenle ilk adet kanaması gecikebileceği gibi, düzenli yumurtlamanın başladığı 16 yaşına kadar adet düzensizliği devam edebilmektedir. Ergenlik döneminde çoğunlukla polikistik over sendromuna benzeyen, 1.5-2 ay aralıklarla görülen adet kanamaları, hatta bazen de 6 aydan daha uzun aralıklarla adet kanamaları görülebilmektedir. İlk adet kanamasını takip eden 5 yılın sonuna kadar her 5 kızdan, 4 ünde yumurtlamanın olduğu, düzenli adet kanamaları başlamaktadır. İlk adet kanamasını takip eden 2 yıl sonunda hala adet kanamaları 1.5-2 ay aralıklarla olan kızların da ancak yarısında polikistik over sendromu vardır.

Ergenlik dönemine bağlı adet düzensizliği olan kızların, biraz önce bahsettiğim polikistik over sendromu olmadığı halde polikistik over teşhisi konulan her 5 kızdan 4 ünün bir kısmı maalesef tedavi olarak doğum kontrol hapı kullanmaya başlamaktadır.

Doğum kontrol hapları aslında kısa bir süre sonra başlayacak olan düzenli adet kanamalarının ortaya çıkmasını engellemektedir.  

Halbuki doğum kontrol hapı kullanılmadığında, takip edildiğinde iki yıl içinde bu kızların büyük çoğunluğunun adetlerinde düzelme olduğu görülmektedir.

2-Ergenlik döneminde ultrasonda yumurtalıklarda polikistik over görünümü saptanması polikistik over sendromu olduğu anlamına gelmemektedir. Ergenlik döneminde kızların büyük çoğunluğunun yumurtalıkları zaten doğal olarak beyinden salgılanan hormonların fizyolojik artışına bağlı olarak kistik görünümdedir. Hatta nerdeyse bu kızların yarısının yumurtalığı polikistik görünümdedir. Bu kistik görüntü ergenlik döneminin sonunda düzenli adet kanamalarının ortaya çıkmasıyla birlikte kendiliğinden kaybolmaktadır.

Ergenlik döneminde adet düzensizliği ile beraber ultrasonda kistik yumurtalık görünümü olan kızların büyük çoğunluğunda polikistik over sendromu yoktur.

3-Ergenlik döneminde şişman ve insülin direnci olan bütün kızlar da polikistik over sendromu yoktur. Evet doğru polikistik over sendromu olan kızların büyük çoğunluğu şişmandır. Fakat şişman olan kızların büyük çoğunluğunda polikistik over sendromu yoktur.

4-Ergenlikte görülen insülin direnci de doğal, fizyolojik bir insülin direncidir. Bu insülin direnci kızlarda büyüme ve gelişme için gerekli olan aminoasitlerin yani proteinlerin yıkımının önlenmesine, protein yerine öncelikle yağların enerji kaynağı olarak kullanılmasına neden olmaktadır. Dolayısıyla fizyolojik insülin direnci ile polikistik over sendromuna ve şişmanlığa bağlı olan insülin direnci birbirine karıştırılmamalıdır. Ergenlik döneminde fizyolojik insülin direncinin azaltılmaya çalışılması doğru değildir.

Kaynaklar

1-Developmental changes in insulin action and secretion in childhood health and disease. Caprio S, Jones T, Tamborlane W. Adv Endocrinol Metab 1994 ;5:171-201.

2-Longitudinal change of sonographic ovarian aspects and endocrine parameters in irregular cycles of adolescence.Venturoli S, Porcu E, Fabbri R, Pluchinotta V, Ruggeri S, Macrelli S , Paradisi R, Flamigni C. Pediatr Res 1995 Dec;38(6):974-80.

3-Anovulation after precocious pubarche: early markers and time course in adolescence. Ibáñez L, de Zegher F, Potau N. J Clin Endocrinol Metab. 1999 Aug;84 (8):2691-5.

4-Serum anti-mullerian hormone concentrations are elevated in oligomenorrheic girls without evidence of hyperandrogenism.Park AS, Lawson MA, Chuan SS, Oberfield SE, Hoeger KM, Witchel SF, Chang RJ. J Clin Endocrinol Metab. 2010 Apr;95(4):1786-92.