Polikistik Over Sendromu’nda Erken Teşhis

  • Ana Sayfa
  • Polikistik Over Sendromu’nda Erken Teşhis

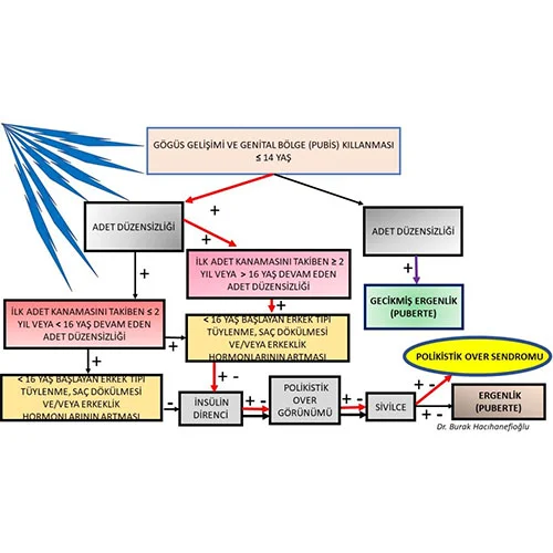
16 yaşından küçük kızlarda Polikistik Over Sendromu Erken teşhis çizelgesi

1-Polikistik over sendromu 2500 gram dan daha düşük doğum ağırlığı ile doğan ve bunu takiben genital bölge kıllanması 8 yaşından önce ortaya çıkan kız çocuklarında daha çok görülmektedir.

Kızlarda genital bölge kıllanmasının 8 yaşından önce olmasına (Premature Pubarche) böbrek üstü bezinden üretilen erkeklik hormonlarının etkinliğinin ve miktarının erken dönemde artması neden olmaktadır.

Nadir olarak görülen böbrek üstü bezi tümörleri ve genetik bir böbrek üstü bezi hastalığı olan kongenital adrenal hiperplazi de 8 yaşından önce genital bölge kıllanmasına neden olan diğer sorunlardır.

8 yaşından önce genital bölge kıllanması görülen kız çocuklarında bunu takiben ergenlik döneminden itibaren çoğunlukla polikistik over sendromu ortaya çıkmaktadır.

Fakat, şunu da unutmayalım ki düşük doğum ağırlığı ile doğan ve 8 yaşından önce genital bölge kıllanması başlayan her kız çocuğunda polikistik over sendromu görülmemektedir.

2-Ergenlik döneminde 8 ile 13 yaşları arasında başlayan meme gelişiminin tamamlanması 5-6 yıl sürmekte hatta bazen 20 li yaşların ortasına kadar devam etmektedir.

Polikistik over sendromu olan kadınların bir kısmı meme gelişimi ve büyümesi sırasında östrojen hormonuna karşı fazla miktarda erkeklik hormonuna maruz kalmaktadır.

Bu kadınlarda maruz kaldıkları erkeklik hormonu miktarına paralel olarak meme gelişimi ve büyümesi yavaşlamaktadır. Hatta bu kişilerde erkeklik hormonu miktarının ne kadar fazla üretildiğine bağlı olarak meme büyümesi durabilmektedir.

Polikistik over sendromu’nun meme gelişimi ve büyümesi süreci tamamlanmadan daha önce erken teşhis edilmesi ve tedaviye başlanılması fazla miktarda üretilen erkeklik hormonlarının meme üzerine olan olumsuz etkilerini engellemektedir.

3-İdrar çıkışının olduğu yer olan uretranın yaklaşık 3 cm üstünde sol ve sağ iç dudakların birleştiği yerden, dış dudakların birleştiği yere kadar uzanan bölgede kadınlarda erkeklik organı penis in karşılığı olan klitoris bulunmaktadır.

Erkeklik hormonlarının miktarının veya etkinliğinin artışını gösteren tüylenme artışı, sivilce, erkek tipi saç dökülmesi, meme gelişimi ve büyümesinin durması, kas miktarının artışı, cinsel istek artışı, ses kalınlaşması gibi belirtilerden sadece bir tanesi olan kadınların yaklaşık yarısında klitoris büyümesi de görülmektedir.

Klitoris büyümesi başka bir belirti olmadan tek başına da görülebilmektedir.

Böbrek üstü bezi fazla çalışan kişilerde klitoris büyümesi çoğunlukla ergenlik döneminde veya daha küçük yaşlarda ortaya çıkarken, polikistik over sendromu’nda çoğunlukla ergenlik dönemi veya daha ileri yaşlarda görülmektedir.

Erken teşhis edilen klitoris büyümesi ileri aşamaya ulaşmadan yani ameliyat tedavisine gerek kalmadan durdurulabilmektedir.

4-Polikistik over sendromu’na bağlı olarak ergenlik döneminden itibaren insülin direncinin artması ve erkeklik hormonlarına bağlanarak onları etkisiz hale getiren Sex Hormone Binding Globulin (SHBG) miktarında görülen azalma ile birlikte bıyık, çene, favori, boyun, ense, göğüs arası, göğüs ucu, bel, omuz, sırt, karın, kol ve bacak bölgelerinde bulunan kılların miktarında artış, koyulaşma, kalınlaşma ve sertleşme görülmektedir.

Erken teşhis ile tüylenme artışı durdurulabilmektedir.

5-Göğüs gelişimi başlamış, genital bölge kıllanması var, ama ilk adet kanaması henüz olmamış bir kızda tüylenme artışı, saç dökülmesi, kilo fazlalığı ve şişmanlık yok ise ilk adet kanaması için herhangi bir ilaç tedavisi kullanmadan 16 yaşına kadar beklenilmelidir.

Göğüs gelişimi başlamış, genital bölge kıllanması var, ama ilk adet kanaması henüz olmamış bir kızda tüylenme artışı, saç dökülmesi, kilo fazlalığı ve şişmanlık varsa polikistik over sendromu erken teşhisi açısından bu kızın adet düzensizliğinin 16 yaşından önce araştırılması gere